Bibliotheca nova
die etwas andere Bibliothekssoftware

Homepage

Glossar

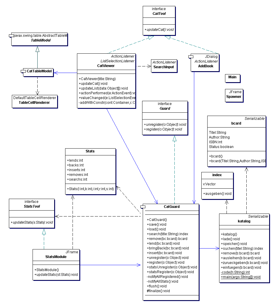
Klassendiagramme

SourceForge Logo